摘要:1月26日,上海期货交易所(以下简称上期所)发布多条公告,再次收紧白银、锡期货相关合约交易限额...
1月26日,上海期货交易所(以下简称上期所)发布多条公告,再次收紧白银、锡期货相关合约交易限额的同时,进一步调整了铜、铝期货相关合约涨跌停板幅度和交易保证金比例。
上期所表示,根据《上海期货交易所风险控制管理办法》的有关规定,经研究决定,自2026年1月27日(即1月26日夜盘)交易起,非期货公司会员、境外特殊非经纪参与者、客户在白银、锡期货已上市合约的交易限额调整如下:
白银期货AG2602、AG2603、AG2604、AG2605、AG2606、AG2607、AG2608、AG2609、AG2610、AG2611、AG2612、AG2701合约的日内开仓交易的最大数量为800手。
锡期货SN2602、SN2603、SN2604、SN2605、SN2606、SN2607、SN2608、SN2609、SN2610、SN2611、SN2612、SN2701合约的日内开仓交易的最大数量为200手。
实际控制关系账户组日内开仓交易的最大数量按照单个客户执行。套期保值交易和做市交易的开仓数量不受此限制。

1月16日,上期所曾宣布,自1月20日(1月19日夜盘)交易起,将前述白银期货合约的日内开仓交易的最大数量调整为3000手。1月15日,上期所宣布调整锡期货交易保证金比例、涨跌停板幅度,并自1月16日(1月15日夜盘)交易起,将锡期货各合约的日内开仓交易的最大数量调整为800手。
短时间内大幅收紧交易限额的背后,是白银、锡期货近期的持续暴涨。1月26日,沪银日内最高冲至28226元/千克,涨幅一度超14%,再创历史新高。沪锡日内也一度冲至462720元/吨的高位。截至1月26日收盘,沪银主力合约涨12.78%,沪锡主力合约涨1.37%。
截至发稿,沪银主连日内涨幅扩大至5%,报27733元/千克。

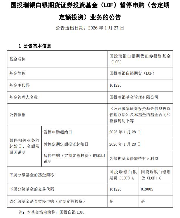
另外,国投白银LOF也公告,将于1月28日起暂停申购(含定期定额投资)业务。

市场上,国投白银LOF今日大涨7.95%。

每日经济新闻综合公开消息
免责声明:本文内容与数据仅供参考,不构成投资建议,使用前请核实。据此操作,风险自担。
以下内容为友情赞助提供

全网新项目分享交流群
扫码进群,获取最新项目资讯

TG:@say588



