摘要:一次被指“擦边”的营销展示,金帝巧克力被卷入舆论旋涡。 据现代快报1月12日消息,近年来,曾作...
一次被指“擦边”的营销展示,金帝巧克力被卷入舆论旋涡。
据现代快报1月12日消息,近年来,曾作为80、90后童年记忆的金帝巧克力走红网络,小熊造型是该品牌的记忆锚点。近日有网友发现,该品牌通过社交平台发布的内容中疑似含有“擦边”广告语,写道“小熊变大?是你能握住了!”引发网友不适,也有消费者认为这是利用谐音在玩梗。目前,该内容已经不可见。
图片来源:官方账号图片

1月12日当天,金帝巧克力先后发布两版致歉声明。随着第一版被删除、第二版上线,舆论关注点发生转移:品牌是否正在利用算法解释,为自身的管理疏漏提供免责路径。
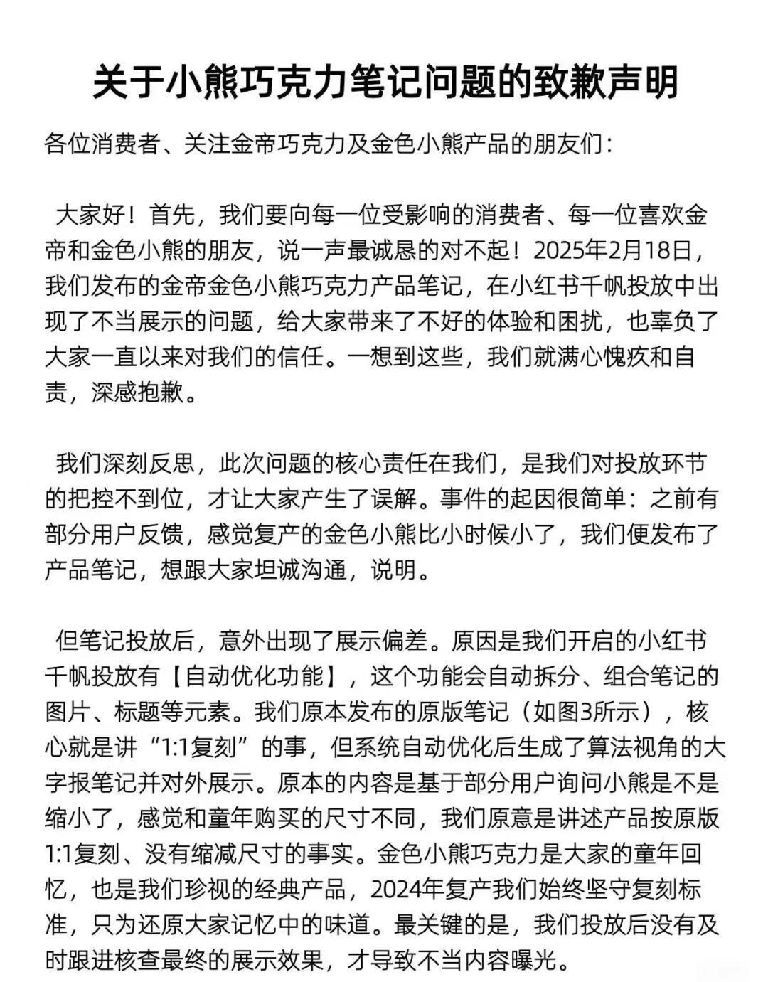
在1月12日发布的第一版致歉声明中,金帝承认了责任。“是我们对投放环节的把控不到位,才让大家产生了误解”,并表示团队已在第一时间反省这个做法,并采取相关整改措施:马上暂停金帝金色小熊巧克力相关的所有小红书千帆投放,组建专项团队全面排查投放系统的风险,制定严格的防控方案;建立营销内容全流程审核机制,明确投放前、中、后每一步的核查责任,绝对不让类似的失误再发生。
金帝巧克力在声明中解释称,事件的起因很简单,之前有用户反馈,复产后的金色小熊比小时候小了,品牌方便发布了产品笔记,品牌原意是讲述产品按原版1:1复刻、没有缩减尺寸的事实。但因为开启的小红书千帆投放有“自动优化功能”,这个功能会自动拆分、组合笔记的图片、标题等元素,导致系统自动优化后生成了算法视角的大字报笔记并对外展示。
声明还表示,“在事件发生后的处理方式,坦白说有点不知所措,所以设置了隐藏,团队已在第一时间反省这个做法,并接受大家的批评。金色小熊巧克力是大家的童年回忆,也是我们珍视的经典产品,2024年复产我们始终坚守复刻标准,只为还原大家记忆中的味道”。给大家带来了不好的体验和困扰,也辜负了大家一直以来对我们的信任,对此满心愧疚和自责,深感抱歉。
针对“算法重组”的解释,网友并不买账。“干吗甩锅给AI?新媒体内容核查不是职责所在吗?”多数观点认为,系统优化基于品牌方的原始素材,如果文案库中没有预设此类词语,算法无法凭空造出被指“油腻”的标题。
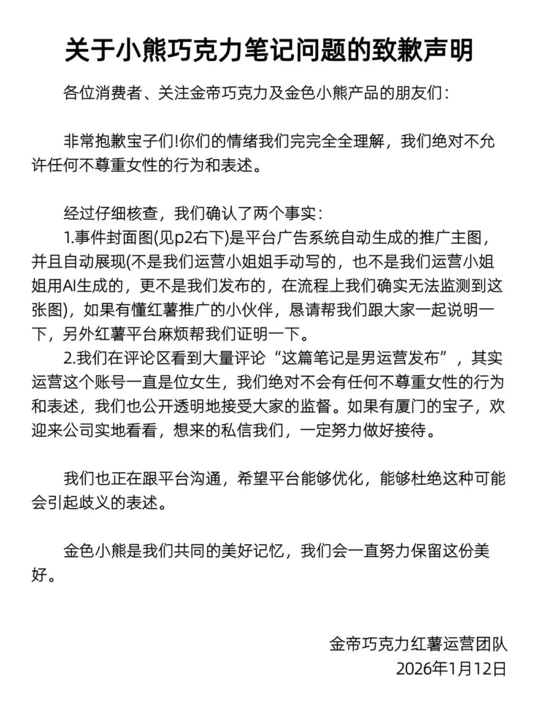
第一版声明很快被撤下。在当天更新的二编版本中,金帝坚称争议图片属于系统自动生成并自动展现,既非人工手写,也非运营人员使用AI制作。品牌方甚至表示,在投放流程中确实无法监测到这张图,并公开喊话平台为其做证。
另外,在第二个致歉声明版本中,针对评论区大量评论“这篇笔记是男运营发布”,金帝巧克力红薯运营团队表示,运营这个账号一直是位女生,绝对不会有任何不尊重女性的行为和表述,也公开透明地接受大家的监督。
两个声明版本落款日期相同,但签署的团队名称发生了变化。版本二将责任主体从宽泛的“金帝巧克力团队”具体化到了更具针对性的“金帝巧克力红薯运营团队”。
据公开信息,金帝食品有限公司成立于2017年4月10日,总部位于福建省泉州市惠安县,前身为1990年成立的中粮金帝食品(深圳)有限公司。在经历关停出售后,2016年被好邻居股份有限公司全资收购后重组,核心策略是唤醒“童年记忆”。现拥有国际一流生产线,主营巧克力、糖果、休闲食品等四大系列约200种产品,旗下“金帝”品牌曾获“中国驰名商标”认证。
据此前媒体报道,2012年前后是金帝品牌历史业绩的巅峰时刻。当时,仅在深圳市场,一年销售可以做到3000万至4000万元,2012年金帝全国市场做到了6亿元左右的销售额。
编辑|程鹏 杜恒峰
校对|许绍航
封面
图片来源:截图
每日经济新闻新闻综合自新黄河(记者杜林)、现代快报、界面新闻、金帝巧克力社交账号
以下内容为友情赞助提供

全网新项目分享交流群
扫码进群,获取最新项目资讯

TG:@say588



