摘要:近日,有监管文件针对业内部分基金公司存在利用基金分红税收优惠政策协助机构投资者逃避税的行为...
近日,有监管文件针对业内部分基金公司存在利用基金分红税收优惠政策协助机构投资者逃避税的行为做出核查通报,并对核查违规的机构从严惩处。
对此,《每日经济新闻》记者采访业内多家机构发现,通过配置此类分红基金实现企业税务筹划是比较重要的避税手段,且有较为复杂的内在原因。
不过,这类行为容易引发基金公司的违规配合,进而引发违规分红。但从行业整体来看,良性分红的大趋势依然不变,政策鼓励和管理人的分红机制创新等,都在推动公募基金行业高质量发展。

机构常通过将分红收益纳入企业营收
实现税务筹划
近期,有监管文件针对部分基金公司利用基金分红税收优惠政策协助机构投资者逃避税的行为进行了通报,重点对三类行为进行了核查并通报。《每日经济新闻》记者采访业内发现,通过将分红收益纳入企业营收的做法是许多机构进行税务筹划的途径。
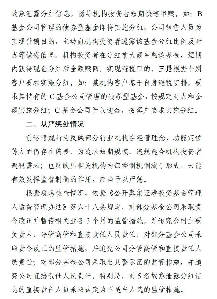
据悉,证券基金机构监管司主办的《机构监管情况通报》在2025年第10期的刊发内容中,核查到相关基金公司会通过刻意打造“高净值基金壳”、故意泄露分红信息、根据个别客户要求实施分红等行为,核心的目的是帮助机构投资者进行避税。

说明:《机构监管情况通报》部分内容 来源:基金公司
需要指出的是,核查内容重点针对机构投资者这一群体进行通报,记者在采访中发现,这一做法其实有相关优惠政策的保障,而分红最集中的债券型基金是此类税务筹划的极佳工具。
“首先,如果企业是投资机构,盈利的最大来源就是资本利得,这需要通过投资收益来获得。但在目前的税收政策中,资本利得部分要交税,而分红收益则不征收企业所得税。”1月16日,有业内人士在同《每日经济新闻》记者交流时表示,正是因为创收的来源单一,所以才导致投资机构有针对性地进行避税。
这里的有针对性避税方式,重点就是前述方式。据介绍,机构的资金配置需求有很强的时间要求,如果选择去配置公募基金产品,涉及申购、赎回的费用是成本之一,净值增长后的资本利得也是需要缴纳企业所得税的。但是,如果通过分红的方式纳入企业营收,同样是所谓资本利得,但实际上是通过分红的收益纳入企业营收范围。
“虽然短期的赎回也将导致成本的增加,但如果时间长度有所规划,不仅赎回费用将有望减少,而且可以规避掉分红这部分资金收入的纳税,尽管有些操作下来的净收益还是负的,但还是有很多机构愿意这样操作。”据悉,现在很多投资机构已经将高分红产品列为其资产配置的刚需。
债券型基金是目前可实现高分红的主流产品类型,但这类炒作从公募基金的合规性和公平性视角来看,其实广受诟病。另有投资界人士表示,监管对这方面一直态度明确,但对机构而言,配置权益产品的资金风险较高,有些机构甚至不会配置此类产品,所以宁愿选择长期持有可以选择强制分红或者高股息红利类策略的产品。
但需注意的是,采用这样的方式有可能会涉及提前泄露分红计划的嫌疑,毕竟从配置的时机来看,机构也不愿意让资金停留在某个基金或资管计划中长期闲置。前述受访者表示,监管其实对这类做法很重视,此前也针对一些公司的高管专门针对此类行为开会训责。此次通报了重点案例,对分红避税这个行为,特别是通过债券基金的分红收益来避税的行为,日后的监管要求会越来越严格。
对于此次通报的内容,监管没有点名具体的公司和产品,但从行业的分红情况来看,虽然高分红的产品数量依然不少,但对比往年来看,过高比例的分红案例数量已经减少,而实施分红的基金数量却在明显的增加。
Wind统计显示,2024年全年,公募基金中有6805只基金实施过分红(统计所有份额),实际分红金额达到2268.66亿元,单次分红比例超过10%的有119例;到了2025年,业内实施分红的基金数量达到7674只,实施分红的实际金额达到2424.78亿元,单次分红比例超过10%的已经降至75例。
可见,政策支持合规分红、鼓励提升投资者回报的进程不断推进,封闭式基金等强制高比例分红也在落实中。与此同时,分红需补亏、净值不低于面值且当期无亏损,监管也在严打违规分红避税。

分红常态化仍是行业主流趋势
新年已有超400只基金分红
尽管部分违规分红的操作备受诟病,但从行业来看,分红常态化依然是行业的主流趋势,新年以来,已经有超400只基金实施分红。
Wind统计显示,2026年以来,按权益登记日统计,截至1月16日,已有超400只基金分红。其中,债券型基金依然是分红“主角”,但对于权益产品而言,单次高比例分红的案例也有不少。宝盈策略增长、鹏华盛世创新A、工银大盘蓝筹、中欧新趋势A等基金近期均进行了高比例分红。
此外,基金公司也明显加快了旗下产品分红的进度,1月14日,嘉实基金一次性发布17份基金收益分配公告,包含主动权益、债券、被动指数等多类产品。
值得关注的是,越来越多的基金产品正在将分红机制直接写入基金合同,实现分红制度化和规范化。这种合同化的分红机制,使基金分红不再是“可有可无”的临时举措。
近年来,很多权益类基金已在合同中优化分红表述,虽然有的并非强制性分红,但也会强调,在符合分红条件时,根据市场行情和投资策略确定分红方案。一些债券型基金加入了每年最低分红次数要求,以及分红比例不低于可分配收益的下限的规定。有的指数基金在合同中设置了“季度分红”“月度分红”等机制,以确保成分股红利及时转化为投资者现金收益。
有分析指出,这种合同化分红机制有利于增强产品吸引力,特别是在资产配置理念普及的背景下,指数化投资工具日益成为中长期资金的重要选择。A股盈利改善、监管引导与投资者现金流需求升级,共同推动分红成为产品核心竞争力。监管同时明确,合规长期持有可享受分红暂不征税优惠,但短期“分红套利”将面临税务调整与行政处罚,为行业划定清晰红线。
晨星(中国)基金研究中心总监孙珩表示,未来股票型与债券型公募基金分红可能将呈现稳健延续、结构优化的趋势:权益类基金方面,在市场回暖积累的收益基础、监管引导投资者回报及投资者现金流需求提升下,主动权益基金分红会进一步普及,宽基与红利类ETF高频分红将成核心竞争力;债券型基金则受分红新规约束,分红规模与节奏更贴合当期真实盈利,告别“透支老本”式分红,整体分红更趋理性可持续,两类基金分红均会成为行业践行长期投资、提升持有人体验的重要抓手。
(声明:文章内容和数据仅供参考,不构成投资建议。投资者据此操作,风险自担。)
记者|任飞
编辑|段炼 叶峰 易启江
校对|何小桃
封面图片:视觉中国(图文无关)

|每日经济新闻 nbdnews 原创文章|
以下内容为友情赞助提供

全网新项目分享交流群
扫码进群,获取最新项目资讯

TG:@say588



