摘要:据央视新闻,记者从今天(16日)下午市场监管总局召开的新闻发布会上了解到,《直播电商经营者落...
据央视新闻,记者从今天(16日)下午市场监管总局召开的新闻发布会上了解到,《直播电商经营者落实食品安全主体责任监督管理规定》正式发布,将在今年3月20日正式实施。《规定》将直播电商平台经营者、直播间运营者、直播营销人员、直播营销人员服务机构全部纳入了监管的范畴。
平台作为直播电商活动的重要载体,是食品安全风险防控的关键环节。《规定》提出了一系列创新性的举措,对平台明确了刚性的要求。

《规定》明确,平台需要对直播间运营者的主体资质、食品经营许可或备案信息进行核验登记,建立档案并且每六个月更新一次;对于首次开展食品直播的营销人员,必须核验身份信息并组织食品安全培训,必须杜绝“无资质直播”“无培训上岗”的现象出现。
2、创新风险管控体系《规定》要求,平台必须结合食品类别、交易规模和风险状况,制定《食品安全风险管控清单》,将直播间运营者资质、禁售食品排查、直播行为规范等,作为重点管控内容;建立“智能监测、排查调度、快速处置”的工作机制,通过技术监测、实时巡查等方式,主动识别风险,即时推送风险提示。
3、健全内部管理架构《规定》强调,平台必须明确食品安全管理机构,配备与平台交易规模相适应的食品安全总监、食品安全员,并且明确其岗位职责;平台主要负责人每个月还需要组织召开食品安全调度会,确保风险问题及时解决。
4、强化违法处置力度《规定》要求,平台发现食品安全违法行为后,必须立即制止并且报告监管部门,同时根据违法情节,采取警示、限制流量、暂停直播、关闭账号、列入黑名单等处置措施;平台接到监管部门通报后,必须及时落实相应的管控要求,坚决杜绝“以罚代管”“放任不管”。
市场监管总局有关负责人表示,新出台的《规定》,向社会释放出一个鲜明的监管信号:不管是直播间里的货,还是直播间里的人,平台都必须得管;具体管什么、怎么管,平台必须按照“规定动作”要求,不打折扣做到位。否则,一旦出了问题,平台就要负责到底。只有这样,才能确保平台责任从“被动应对”向“主动防控”转变,进而切实筑牢直播间食品安全的第一道防线。
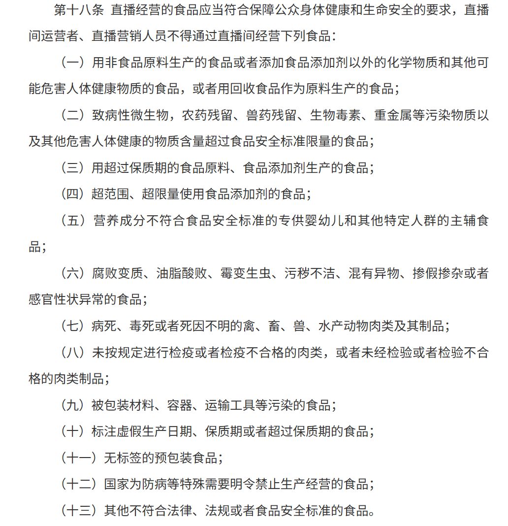
新规明确13类直播间禁售食品 细化10项直播行为禁令
《直播电商经营者落实食品安全主体责任监督管理规定》主要是针对监管实践中最突出、消费者反映最强烈的三大痛点:
一是假冒伪劣、过期变质等问题食品流入直播间;
二是虚假宣传、夸大功效,如将普通食品冒充保健食品、暗示疾病治疗功能;
三是食品类别混淆、信息不实,误导消费者判断。
《规定》明确了两大核心禁止要求:
一、明确13类直播间禁售食品,切实保障公众身体健康和生命安全。包括:
用非食品原料生产、添加有毒有害物质的食品;
致病性微生物、重金属超标食品;
过期、腐败变质、霉变生虫食品;
病死毒死或检疫不合格的畜禽水产肉类及其制品;
无标签预包装食品;
国家明令禁止生产经营的食品等。
这些规定直接回应了消费者最关心的食品安全底线问题,为直播间食品划定“红线”。

二、细化10项直播行为禁令,重点解决虚假宣传和误导消费等问题。包括:
不得使用技术手段改变食品真实感官性状;
不得暗示食品具有疾病预防、治疗功能或使用医疗用语;
不得对非保健食品声称保健功能;
不得混淆普通食品、特殊食品、药品;
不得虚假宣传食品产地、成分、功能、适用人群等信息;
不得发布未依法取得资质认定的食品检验机构出具的食品检验信息;
不得以食品安全信息形式发布食品检验数据、结果、报告等;
不得与食品检验机构共同以广告或者其他形式向消费者推荐食品;
必须以显著方式提示直接关系消费者身体健康和生命安全的信息,不得误导消费者。
这些规定针对直播间“滤镜带货”“夸大宣传”、混淆特殊食品与普通食品等乱象,为食品直播行为明确“底线”。
这些禁止性规定既细化了食品安全法的原则要求,又针对直播电商的传播特点明确了具体要求,通过划定“红线”,明确“底线”,让食品直播行为更加规范,让消费者的知情权和选择权得到更好地保障。
每日经济新闻综合央视新闻
以下内容为友情赞助提供

全网新项目分享交流群
扫码进群,获取最新项目资讯

TG:@say588




